首页 > 最新动态 > 今日焦点 更多菜单 Menu

房地产开发企业所得税税务处理重点问题

发布时间:2016-08-05 字体: 放大 缩小 作者: 阅读数:2085
      编者按:在中国境内从事房地产开发经营业务的企业开发销售房地产,由于项目开发周期长,开发产品完工前还可以进行预售,并且销售方式呈现多样化。房地产企业在经营过程中,收入的确认及计税成本的核算都是容易引发税务争议的焦点。

一、销售收入的确认

(一)销售收入的范围

开发产品销售收入的范围为销售开发产品过程中取得的全部价款,包括现金、现金等价物及其他经济利益。另外,企业将开发产品用于捐赠、赞助、职工福利、奖励、对外投资、分配给股东或投资人、抵偿债务、换取其他企事业单位和个人的非货币性资产等行为,应视同销售,也应确认销售收入。

企业代有关部门、单位和企业收取的各种基金、费用和附加等,区分为纳入开发产品价内或由企业开具发票以及未纳入开发产品价内并由企业之外的其他收取部门、单位开具发票两种情形,前者应确认为收入,后者可不确认收入,作为代收代缴款项进行管理。

(二)销售收入的确认

企业通过签订正式的《房地产销售合同》或《房地产预售合同》所取得的收入,应区分以下几种情形确认收入。

1.采取一次性全额收款方式销售开发产品的,应于实际收讫价款或取得索取价款凭据(权利)之日,确认收入的实现。

2.采取分期收款方式销售开发产品的,应按销售合同或协议约定的价款和付款日确认收入的实现。付款方提前付款的,在实际付款日确认收入的实现。

3.采取银行按揭方式销售开发产品的,应按销售合同或协议约定的价款确定收入额,其首付款应于实际收到日确认收入的实现,余款在银行按揭贷款办理转账之日确认收入的实现。

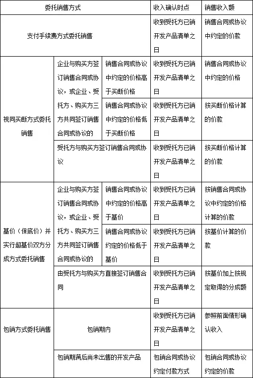
4.采取委托方式销售开发产品的,原则上于收到受托方已销开发产品清单之日起确认销售收入,在此基础上又区分为以下情形确认销售收入:

收到受托方已销开发产品清单之日起确认销售收入.

二、计税成本核算

开发产品的计税成本包括土地征用费及拆迁补偿费、前期工程费、建筑安装工程费、基础设施建设费、公共配套设施费以及开发间接费。将上述成本合理划分为直接成本、间接成本和共同成本,归集分配至已完工成本对象、在建成本对象和未建成本对象。能够直接计入成本对象的直接计入成本对象,其他成本应该按照受益和配比原则,按占地面积法、建筑面积法、直接成本法和预算造价法进行分配。

三、销售未完工产品企业所得税预缴汇缴制度

由于房地产企业可以预售房屋存在一定的特殊性,房地产企业销售未完工开发产品的,取得的销售收入应按照规定的计税毛利率分季或分月计算出预计毛利额,并入当期应纳税所得额预缴企业所得税。开发产品完工之后,即开发产品竣工证明材料已报房地产管理部门备案或者开发产品已开始投入使用或者开发产品已取得初始产权证明时,企业应结转开发产品的销售成本,计算出实际毛利额,确定其与预计毛利额之间的差额,再将此差额并入完工当期应纳税所得额进行汇缴。

其中,企业销售未完工开发产品的计税毛利率由税务机关确定:

1.开发项目位于省、自治区、直辖市和计划单列市人民政府所在地城市城区和郊区的,不得低于15%。

2.开发项目位于地及地级市城区及郊区的,不得低于10%

3.开发项目位于其他地区的,不得低于5%。

4.属于经济适用房、限价房和危改房的,不得低于3%

小结:

由于产品完工在实践中也经常出现认定不一的情形,国税总局于《国家税务总局关于房地产开发企业开发产品完工条件确认问题的通知》(国税函[2010]201号)中明确:房地产开发企业建造、开发的开发产品,无论工程质量是否通过验收合格,或是否办理完工(竣工)备案手续以及会计决算手续,当企业开始办理开发产品交付手续(包括入住手续)、或已开始实际投入使用时,为开发产品开始投入使用,应视为开发产品已经完工。房地产开发企业应按规定及时结算开发产品计税成本,并计算企业当年度应纳税所得额。

分享到
  • 微信好友
  • QQ好友
  • QQ空间
  • 腾讯微博
  • 新浪微博
  • 人人网
网友评论 [共0条评论]

您好!为了更好的体验我们的服务,请您 OR


评论一下

通知公告Notification announcement

今日焦点Focus today

联系我们Contact us

会员登录
还没有账号立即注册

用第三方帐号直接登录

返回

您可以选择以下第三方帐号直接登录甘肃方正,一分钟完成注册

Copyright © 甘肃方正税务师事务所 2026 . All Rights Reserved 备案号:陇ICP备15002760号 | 甘公网安备 62010202001559号

地址:兰州市城关区庆阳路161号(南关什字民安大厦B塔8楼) TEL:0931-8106136 | 税管家