首页 > 最新动态 > 今日焦点 更多菜单 Menu

研发费用加计扣除仅此一篇足矣,你值得拥有!

发布时间:2016-03-14 字体: 放大 缩小 作者:顾春晓 阅读数:2154

近期国家税务总局对年度税收新闻进行了一次“选美”评比,税收优惠政策推进大众创新、万众创新入围全国十强,上榜第六。可见大众对于税收优惠与创新的高度关注,税收优惠政策的与时俱进性,给企业带来了实质性的福利。其中,【研发费用加计扣除】新政的发布可谓赚足了眼球。

习大大和李大大鼓励大众创业,万众创新,抓科技促研发,保持社会主义事业大踏步往前进。而财税[2015]119号《关于完善研究开发费用税前加计扣除政策的通知》正是响应该号召。俗语说的好,时势造英雄。笔者内心深深的觉着,只有跟上时代的步伐,适应环境的变化,才可走上人生巅峰啊!

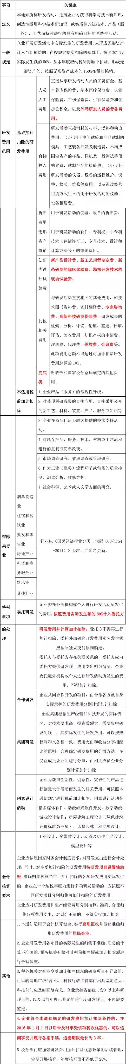
话不多说,直接上干货:

综上所述,这次的新政总体而言非常值得肯定。首先首先从逻辑上来说,从正面推定到反向列举的变化是这一政策的最大亮点之一。比如规定明确列举了不能加计扣除研发活动以及不适用加计扣除政策的行业。这为我们提供了明确的方向指标,解决了诸多旧政策中的模糊问题。

具体而言,到底有哪些变化呢?请往下看

新政中提到的辅助账,由于多数企业之前并未对研发费用设置专账管理,很多人很是困惑。在此,笔者慎重提醒,2016年,研发做账得紧抓,专账管理是纲要,辅助账要“漂亮”。而如何做好辅助账,对这个问题,笔者也准备了一些干货分享给大家。

对于辅助账的设置,一般分为五大阶段

其中:

为提高企业申报的成功率,新政明确,企业以后申请研发费用加计扣除,不需要先进行“项目鉴定”,而是改由税务机关把“有异议”的项目“转请地市级(含)以上科技行政主管部门出具鉴定意见”。按照国家税务总局的规定,企业在办理研发费加计扣除税收优惠时,应提交资料的包括:(1)《企业所得税优惠备案登记表》。(2)《汇缴期备案表(研发费加计扣除)》。(3)自主、委托、合作研究开发项目计划书和研究开发费预算。(4)自主、委托、合作研究开发专门机构或项目组的编制情况和专业人员名单。(5)研发项目可加计扣除研究开发费用情况归集表。(6)企业总经理办公会或董事会关于自主、委托、合作研究开发项目立项的决议文件。(7)委托、合作研究开发项目的合同或协议。(8)研究开发项目的效用情况说明、研究成果报告等资料。各省市的要求可能有所差异,企业应关注各税务局相关网站进行查询,准备相关资料。

新规还设置3年的追溯期,所以,企业未来认为其研发活动所产生的研发费用符合加计扣除税收政策而未享受的,可向前追溯三年,但需要履行备案手续。

相关法规清单: 

分享到
  • 微信好友
  • QQ好友
  • QQ空间
  • 腾讯微博
  • 新浪微博
  • 人人网
网友评论 [共0条评论]

您好!为了更好的体验我们的服务,请您 OR


评论一下

通知公告Notification announcement

今日焦点Focus today

联系我们Contact us

会员登录
还没有账号立即注册

用第三方帐号直接登录

返回

您可以选择以下第三方帐号直接登录甘肃方正,一分钟完成注册

Copyright © 甘肃方正税务师事务所 2026 . All Rights Reserved 备案号:陇ICP备15002760号 | 甘公网安备 62010202001559号

地址:兰州市城关区庆阳路161号(南关什字民安大厦B塔8楼) TEL:0931-8106136 | 税管家